• 所内邮箱
  • |
  • 科技云通行证
  • |
  • ARP
  • |
  • English
  • |
  • 中国科学院
  • 首页
  • 研究所介绍
    • 研究所概况
    • 领导致辞
    • 历任领导
    • 现任领导
    • 学术委员会
    • 学位评定委员会
    • 生物安全委员会
    • 青年科学基金项目(A类)获得者
    • 青年科学基金项目(B类)获得者
    • “国家百千万人才工程”入选者
    • 现有关键技术人才
    • 青促会会员
    • 历史沿革
    • 重点实验室(至2024年)
    • 院所风貌
    • 宣传片
    • 遗传发育所精神
  • 机构设置
    • 内设科研单元
    • 全国重点实验室
    • 国际联合研究中心
    • 野外台站
    • 管理支撑系统
  • 研究队伍
    • 种子创新全国重点实验室
    • 育种前沿技术实验室
    • 整合生理调控实验室
    • 零一创新中心
    • 农业资源研究中心
  • 博士后流动站
    • 流动站介绍
    • 博士后制度简介
    • 博士后基金
    • 获奖资助
    • 进出站程序
    • 历年博士后名单
    • 博士后园地
    • 招收信息
  • 研究生教育
  • 党群园地
  • 信息公开
    • 信息公开规定
    • 信息公开指南
    • 信息公开目录
    • 依申请公开
    • 信息公开年度报告
    • 预算决算
    • 信息公开联系方式
  • 内部网
  • 首页
  • 研究所介绍
  • 机构设置
  • 研究队伍
  • 博士后流动站
  • 研究生教育
  • 党群园地
  • 信息公开
  • 内部网
    首页 > 学术交流 > 学术会议

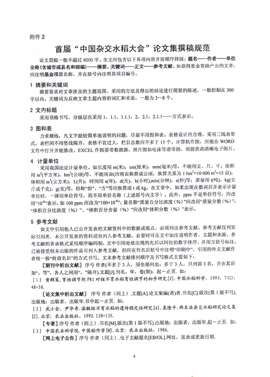
首届“中国杂交水稻大会”预备通知(时间:2010年9月6-9日)

附件下载:
    科研进展
    更多 +
    • 育种前沿技术实验室在根系动态性状高通量获取方面取得进展

      2025.12.05
    • 贺飞研究组合作揭示小麦与白粉病病原菌识别的分子机制

      2025.12.03
    • 许操研究员应邀撰写“AI+BT激活孤儿作物为大食物观提供储备粮”的文章

      2025.12.01
    • 王冰/李红菊应邀与多位学者联合撰写植物地上发育机制及育种应用进展综述

      2025.11.28
    通知公告
    更多 +
    • 关于2025年度中国科学院杰出科技成就奖的推荐公示2025.10.09
    • 关于申报2025年度北京市科学技术奖的公示2025.07.16
    • 2025年度国家科技进步奖提名公示2025.06.19
    • 2025年度国家科技进步奖提名公示2025.06.04
    • 关于参与2025年度河南省自然科学奖项目的公示2025.05.29
    • 联系我们
    • |
    • 友情链接
    • |
    • 所长信箱
    • |
    • 微信
    • |
    • 违纪违法举报

    ©2008-中国科学院遗传与发育生物学研究所 版权所有  京ICP备09063187号-2  京公网安备110402500012号

    地址:北京市朝阳区北辰西路1号院2号,遗传与发育生物学研究所  邮编:100101  邮件:genetics@genetics.ac.cn