【Nature Communications】陈化榜研究组、周奕华研究组合作在玉米单向杂交不亲和研究中取得重要进展
2018-09-11
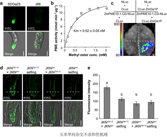
亲和性是物种进化和形成的生物学基础,决定和平衡着地球上植物种群的多样性和稳定性。解析控制植物种间和种内不亲和性的分子机制一直是植物学研究的热点方向。玉米是典型的异花授粉作物,通常其自交和杂交均能正常结实。然而自然界中一些玉米材料不接受外来花粉而授精结实,这种现象被称为单向杂交不亲和性 (Unilateral Cross-Incompatibility, UCI)。由于UCI影响了花粉配子的传递方向,人们将控制这一现象的基因称之为Gametophyte Factor (Ga)。第一个玉米单向杂交不亲和位点(Ga1)最早由Correns于1902年发现,是单向杂交不亲和性最彻底的位点之一,并在爆裂玉米育种和生产上广为应用。随后多个控制玉米杂交不亲和的位点被陆续发现,但尚未有任何基因被克隆。一百多年来,玉米UCI的分子机理一直是个迷。 中国科学院遗传与发育生物学研究所陈化榜研究组与周奕华研究组及薛勇彪研究组合作,在玉米单向杂交不亲和基因研究领域取得突破,首次成功克隆了控制玉米单向杂交不亲和现象的基因ZmGa1P,并对其机理进行了探究。陈化榜研究团队自2007年开始对Ga1位点控制的玉米杂交不亲和现象进行研究,提出了Ga1位点的双因子遗传控制模型。该研究应用同质群体的22000个单株对Ga1位点中的雄性控制基因ZmGa1P进行遗传定位,结合1299份玉米自交系的表型和基因型数据,利用600K SNP芯片开展全基因组关联分析,确定候选基因。通过对薛勇彪研究组构建的Ga1-S型自交系的BAC文库进行筛选测序,最终克隆了ZmGa1P。转基因功能验证证实了所克隆基因的正确性。ZmGa1P编码一个在Ga1-S和Ga1-M型玉米自交系花药中特异表达的果胶甲酯酶(Pectin methylesterase, PME)。周奕华研究组通过大量的生化和细胞学研究,发现ZmGa1P位于花粉管顶端,与另一个花粉管特异表达的PME蛋白互作,共同维持花粉管正常的甲酯化修饰程度,以保障花粉管在Ga1-S型花丝中的正常伸长,并最终受精结实。 ZmGa1P基因的成功克隆为实现玉米无隔离杂交种制种、特用玉米与普通玉米以及转基因和非转基因玉米的生殖隔离创造了条件。通过多年的育种实践,陈化榜研究组已利用该位点育成了我国首个杂交不亲和糯玉米,实现了玉米不亲和现象的无隔离应用。在理论方面,不同于之前发现的植物种间和种内不亲和性由核酸酶介导的降解途径决定,该研究首次发现玉米中的不亲和性是由调控花粉管生长的PME复合体控制,该机制也可能普遍存在于单子叶植物中。因此,这项成果具有重要的理论创新和应用前景。 该成果于2018年9月10日在Nature Communications杂志发表(DOI:10.1038/s41467-018-06139-8)。陈化榜研究组博士研究生张照贵和周奕华研究组副研究员张保才为该论文共同第一作者。该研究得到了转基因专项、国家重点研发计划、国家自然科学基金委、中科院青年创新促进会的资助。 

全文链接: A PECTIN METHYLESTERASE gene at the maize Ga1 locus confers male function in unilateral cross-incompatibility
|