鲁非研究组揭示面包小麦及其近缘种全新世群体演化历史
发布时间:2023.03.20
面包小麦(Triticum aestivum, 2n = 6x = 42, AABBDD)是世界上最重要的粮食作物之一,养活了约35%的世界人口。同时,作为人类最早驯化的谷物之一,面包小麦及近缘种推动了人类从狩猎采集社会向农耕社会的转变,拉开了人类文明发展的序幕。尽管小麦(包括面包小麦及其近缘种)对人类经济及社会生活各方面影响深远,但是小麦在全新世以来近万年的演化历史却仍不清晰。面包小麦的形成时间、地点、方式、以及它的传播过程尚存争议;面包小麦与其近缘种之间的遗传与生态互作关系尚不明确。小麦群体演化历史系统性研究的缺乏,限制了对小麦种质资源遗传特性的充分认识,阻碍了优异基因资源的高效挖掘和利用。
2023年3月16日,中国科学院遗传与发育生物学研究所鲁非研究组在Nature Plants(DOI:10.1038/s41477-023-01367-3)在线发表了题为Population genomics unravels the Holocene history of bread wheat and its relatives的研究论文。该研究利用小麦属和粗山羊草属的25个小麦亚种共795份材料的全基因组测序数据,构建了升级版小麦属全基因组遗传变异图谱(VMap 1.1),通过大量精巧的基因组数据建模,系统重建了面包小麦及其近缘种的群体演化历史。
有关面包小麦的起源和驯化问题长期以来存有争议。该研究通过构建全基因组和关键驯化基因的系统发生树,结合考古学研究和过去三十年遗传学的证据,明确了面包小麦的单起源驯化过程,即栽培小麦的驯化全部发生在土耳其东南部的?Karacadag地区。研究还明确了面包小麦的形成发生在里海的西南部,最初来自于裸粒四倍体小麦(AABB)与粗山羊草(DD)之间的多倍体杂交事件。通过溯祖模拟(coalescent simulation)和循序式马尔可夫溯祖(SMC)分析,研究发现面包小麦与近缘种之间发生了频繁的双向渗入基因流,其中野生二粒小麦和栽培二粒小麦向面包小麦AB亚基因组的基因渗入,发生时间距今约为9,000年和7,000年前;裸粒四倍体小麦与面包小麦AB亚基因组之间存在持续的双向基因流;而从粗山羊草到面包小麦D亚基因组的基因渗入非常少,时间也最早,估计发生在距今在9,700年前。这种AB和D亚基因组基因渗入的不平衡导致了面包小麦持续约3,300年缓慢的物种形成过程(图1)。

图1:面包小麦物种形成时间及地点
研究发现面包小麦成种之后迅速传播到整个欧亚大陆,在距今大约7,000年前到达欧洲,6,000年前传播到南亚,5,000年前传播到东亚。由于帕米尔高原的阻挡,面包小麦通过三条路线进入中国(图2)。群体混合最优拟合图(admixture graph)显示南喜马拉雅路线从巴基斯坦出发,经过印度、缅甸和云南省,进入中国腹地;河西走廊路线从中亚出发,通过亚洲内陆山地的绿洲和河西走廊到达中国内地;草原路线从中亚出发,经过欧亚草原和蒙古草原进入中国。值得一提的是,尽管没有蒙古草原的小麦样品采集,研究依然通过最佳群体混合拟合模型推测出小麦通过蒙古草原传入中国的路线,支持了最近考古学研究中提出的草原路线假说,该传播路线可能与4,000至5,000年前阿尔泰山附近的阿凡纳谢沃人遭遇全球气温骤降后向南迁移有关。研究还发现面包小麦在传播过程中不断与当地四倍体小麦进行杂交,产生了波斯小麦、新疆小麦、玛卡小麦和斯佩耳特小麦四个亚种。

图2:面包小麦横跨欧亚大陆的传播过程
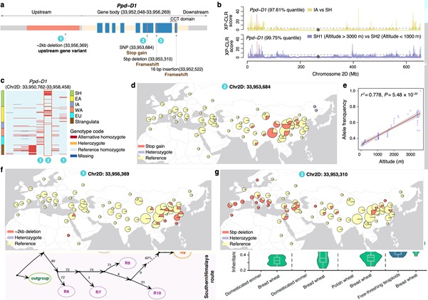
面包小麦在形成之后很快辐射到各种复杂的气候地理环境,并适应了巨大的环境变化。研究发现,在小麦传播过程中,环境因素所解释的遗传方差逐渐增大,各分布区的主要环境决定因子不尽相同,形成了一个高度多样化的环境适应性特征。与此同时,研究还发现,作为作物环境适应关键性状的开花时间,在小麦传播的过程中呈现出极具代表性的趋同进化模式。在小麦分别向欧洲,东亚和南亚传播的过程中,开花时间主效调控基因Ppd-D1上独立发生了三个功能缺失变异,其中一个是在此次研究中新发现的单位点终止密码子突变,该突变富集在青藏高原附近的面包小麦群体中,推测其会产生早花表型从而使小麦适应高海拔地区寒冷短生育期的环境(图3)。作物中大多数已知的趋同进化基因都与驯化相关,Ppd-D1基因是作物中首个被发现的环境适应过程中产生趋同进化的案例。

图3:面包小麦通过Ppd-D1基因的三个独立突变产生了早花表型的趋同进化
相对于栽培品种,作物近缘种及地方品种的群体动态演化研究较少。通过对小麦各个亚种群体的溯祖分析,研究发现在全新世演化过程中野生近缘种普遍出现有效群体规模减小;而历史上的栽培种及地方种,例如一粒小麦、二粒小麦等,则经历了群体扩张再收缩的过程。引人注目的是,这种群体涨落的过程在不同亚种间出现了逐渐替代、时间线互补的关系,反映出人类对麦类作物饮食选择的不断变化。作为面包小麦重要遗传资源的二粒小麦和一粒小麦,其有效群体在过去2,000年下降了82%。同时,研究利用机器学习方法建立了小麦气候响应模型,预测了不同地区面包小麦在2050年及2100年气候条件下的适应能力,发现印度河谷区域和内亚地区最容易受到气候变化的影响。模型还预测出面包小麦近缘种在未来将会出现分布区缩小或者逐渐远离赤道带的现象,特别值得注意的是,野生二粒小麦是面包小麦遗传多样性的最重要来源,分布区缩小可能使其在几十年内成为濒危植物(图4)。

图4:面包小麦及近缘种从过去到未来的种群规模波动
综上所述,该研究在已有的小麦属全基因组遗传变异图谱(VMap 1.0)基础上,补充了处于关键进化节点小麦亚种的测序数据,构建了升级版的小麦属全基因组遗传变异图谱(VMap 1.1),VMap1.1的广泛代表性将会对小麦遗传育种工作起到积极促进作用。研究完整重现了面包小麦及其近缘种在整个全新世的群体演化历史,彻底解决了有关面包小麦演化的种种争议和谜题,并系统刻画了面包小麦与近缘种之间遗传和生态互作关系。同时,该研究对小麦演化过程中的环境适应机制进行了初步探索,发现了首个作物环境适应过程中基因水平上产生趋同进化的案例(Ppd-D1),并通过建立基因型-环境模型预测了面包小麦及近缘种在未来气候变化条件下的适应能力。该研究为小麦重要性状形成与演化规律解析奠定了坚实的基础,为小麦遗传资源的保护和高效利用提供了重要依据。同时,该研究也将成为探索所有作物的适应性进化机制的研究范式,为通过遗传育种帮助作物应对气候变化挑战提供新的思路。
该研究由中国科学院遗传与发育生物学研究所鲁非研究组完成,鲁非研究组博士生赵学博和郭雅菲为共同第一作者。中科院遗传发育所傅向东研究员和刘志勇研究员,以及国际马铃薯研究中心Philip Kear教授参与了研究。该研究得到了中科院植物所郭亚龙和葛颂研究员、密歇根大学Jonathan Terhorst教授、剑桥大学Martin K. Jones教授、圣路易斯华盛顿大学Xinyi Liu教授、加州大学圣地亚哥分校Jade d'Alpoim Guedes教授的建议和帮助。该研究得到了国家自然科学基金、中国科学院战略性先导科技专项、国家重点研发计划、海南崖州湾种子实验室等项目的支持。